更多服务
手工、书法、烘焙……9月,松江这些活动等你来参与!
日期:2022-08-31 浏览

这份

9月松江区各级

新时代文明实践阵地

活动清单

一起来看看吧!

松江区9月份新时代文明实践活动预告

中山街道

方松街道

永丰街道

岳阳街道

广富林街道

九里亭街道

车墩镇

洞泾镇

新桥镇

九亭镇

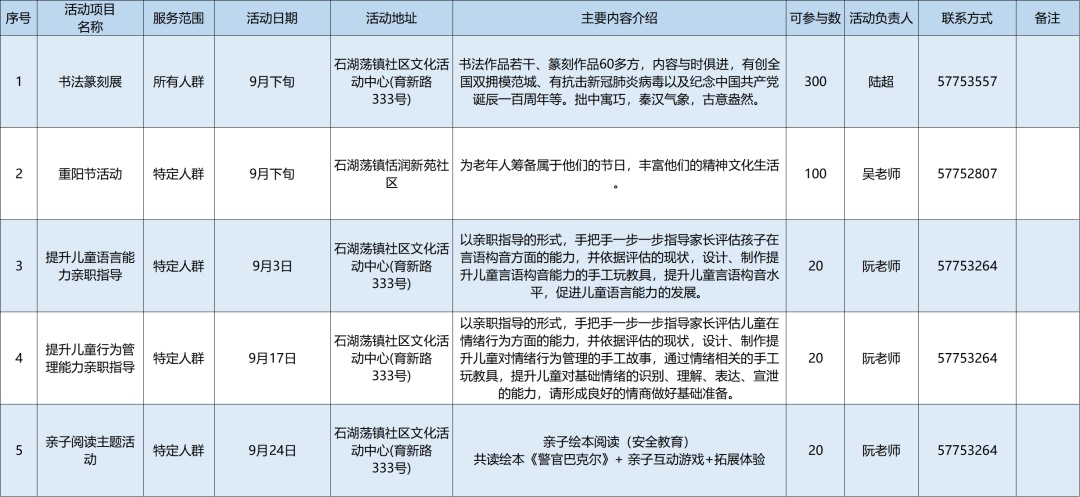
石湖荡镇

新浜镇

泖港镇

叶榭镇

泗泾镇

佘山镇

小昆山镇

经开区

以上活动可通过:上海松江App→服务→文明实践中心→实践项目,查看具体内容并报名参加。



















松江人才网